Aug 15, 2019
Marco Leo
I have sanded the hull and started to paint it. Now all that’s left for the main part of the boat is to print out the top portion, put it all together, sand it down, and attach it to the bottom portion of the hull. Shown below is a picture of the boat after it has been sanded and spray painted.


Water testing should start next week. All I need to do before water testing is attach the propellers to the motors using a 3D printed shaft. This time I used Fusion 360 instead of Solidworks to design the propeller shaft.

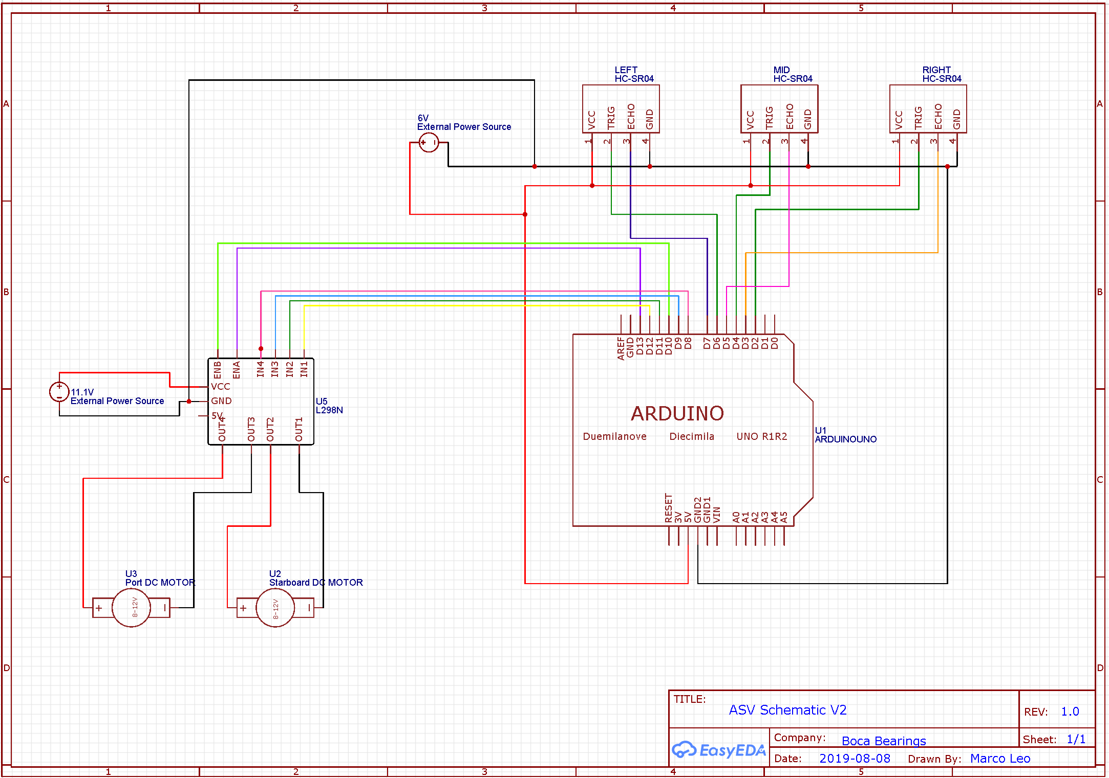
I have also been experimenting with the code and electronics this week. I decided to use 3 ultrasonic sensors in the bow for the boat since the ASV is relatively wide and one sensor would not be enough to cover the entire span of the ASV. I also changed the motors. Originally, I planned to use 6V brushed DC motors to power the ASV with a 4 AA battery pack powering them, but they simply do not have enough power to really move the ASV at a reasonable rate. I switched motors to two 12V 500 rpm DC motors. These have a higher torque and the rpm range is ideal since the ASV isn’t designed for speed (future update maybe???). Also, the propellers I designed should catch a good bit of water so a higher torque will help make sure they are able to spin. An updated schematic is shown below.

I am planning on adding a hall sensor switch to turn the ASV on using a magnet and will add that to the schematic when the parts come in and wire it up.